中商官网中商官网 中商情报网中商情报网 数据库数据库
十五五规划 知识库 产业图谱
中商情报网 排行榜
  • 首   页
  • 产业排行榜
  • 中商排行榜
  • 知识库
  • 数据库
  • 行业地位证明
  • 十五五规划
  • 研究院 
    研究报告 可研报告 商业计划 产业规划
首页 › 中国企业榜单

2025年12月中国磷酸铁锂动力电池企业装车量排行榜TOP10(附榜单)

中商情报网讯:12月,国内磷酸铁锂动力电池装车量79.8GWh,环比增长5.9%,同比增长33.7%。TOP10企业磷酸铁锂动力电池装车量合计7...[详细]

2026-02-07 14:37:48
动力电池

2025年12月中国三元动力电池企业装车量排行榜TOP10(附榜单)

中商情报网讯:12月,国内三元动力电池装车量18.2GWh,环比增长0.2%,同比增长40.5%。TOP3企业三元动力电池装车量市占率94.51%,...[详细]

2026-02-07 14:22:27
动力电池

2025年1-12月中国动力电池企业装车量排行榜TOP10(附榜单)

中商情报网讯:2025年1-12月,国内动力电池累计装车量769.7GWh,累计同比增长40.4%。TOP3企业动力电池装车量市占率合计71.98%,T...[详细]

2026-02-07 13:59:44
动力电池

2025年12月中国动力电池企业装车量排行榜TOP10(附榜单)

中商情报网讯:12月,国内动力电池装车量98.1GWh,环比增长4.9%,同比增长35.1%。TOP10动力电池企业装车量合计92.63GWh,市占率...[详细]

2026-02-07 11:38:59
动力电池

2025年中国公共充电桩运营量前十运营商排行榜 (附榜单)

中商情报网讯:截至2025年12月底,我国公共充电设施(枪)471.7万个,同比增长31.9%。TOP10企业公共充电桩运营量合计357.8万个,...[详细]

2026-02-07 11:13:49
充电设备

2025年中国燃油摩托车销量前十企业(集团)排行榜(附榜单)

中商情报网讯:2025年全行业完成燃油摩托车销量1846.15万辆,同比增长12.16%。TOP10企业燃油摩托车销量合计1071.62万辆,市占率...[详细]

2026-02-03 10:51:40
汽车

2025年中国电动摩托车销量前十企业(集团)排行榜(附榜单)

中商情报网讯:2025年全行业完成电动摩托车销量350.62万辆,同比增长1.14%。TOP企业销量合计329.29万辆,市占率合计94.0%。 其中...[详细]

2026-02-03 10:37:48
摩托车

2025年中国摩托车出口量前十企业排行榜(附榜单)

中商情报网讯:2025年1-12月,摩托车整车出口量1336.57万辆,同比增长21.33%。出口量前十家企业共出口821.25万辆,占摩托车出口...[详细]

2026-02-03 10:21:52
汽车

2025年中国汽车销量前十企业(集团)排行榜(附榜单)

中商情报网讯:2025年,汽车销量排名前十位的企业(集团)共销售2887.6万辆,占汽车销售总量的83.9%。其中,比亚迪股份销量最高...[详细]

2026-01-24 14:21:52
汽车

2025年中国前十家MPV生产企业销量排行榜(附榜单)

中商情报网讯:2025年,销量排名前十位的MPV生产企业共销售95万辆,占MPV销售总量的78.3%。其中,比亚迪股份销量最高,上汽通用...[详细]

2026-01-24 13:42:26
汽车

2025年中国前十家SUV生产企业销量排行榜(附榜单)

中商情报网讯:2025年,销量排名前十位的SUV生产企业共销售1052.1万辆,占SUV销售总量的65.3%。其中,奇瑞汽车销量最高,比亚迪...[详细]

2026-01-24 11:59:44
汽车

2025年中国前十家轿车生产企业销量排行榜(附榜单)

中商情报网讯:2025年,销量排名前十位的轿车生产企业共销售854.7万辆,占轿车销售总量的68.8%。其中,比亚迪股份销量最高,吉利...[详细]

2026-01-24 11:37:03
汽车

2025年全国各省出口总额排行榜(附图表)

中商情报网讯:海关总署数据显示,2025年中国货物贸易出口26.99万亿元,同比增长6.1%,出口向新向优趋势明显。 从各省份出口排名...[详细]

2026-01-19 15:37:04
出口

2025年全国各省进出口总额排名(附榜单)

中商情报网讯:当前,我国外贸进出口规模再创新高,展现出强劲韧性。海关总署数据显示,2025年,中国货物贸易进出口总值45.47万...[详细]

2026-01-19 15:27:21
进出口

2025年外贸TOP10城市排行(图)

中商情报网讯:2025年中国外贸十强城市出炉,深圳以4.55万亿元的进出口总额位居榜首,上海以4.51万亿元紧随其后。金华增速19.5%...[详细]

2026-01-19 14:32:39
外贸

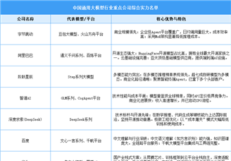
2026年中国固态电池产业重点公司综合竞争力排名(图)

中商情报网讯:中国固态电池产业竞争格局已形成“巨头领跑、新锐突进、整车厂深度参与”的三方态势。宁德时代凭借其在传统液态锂...[详细]

2026-01-06 16:55:57
固态电池

2025年A股市场个股涨幅TOP100榜单

中商情报网讯:2025年A股市场中共有3678只个股实现上涨。从涨幅分布看,年度涨幅超过100%的“翻倍股”有420只,涨幅超过200%的个...[详细]

2026-01-05 10:41:57
A股

2025年中国锂电池行业A股上市公司市值排行榜(附榜单)

中商情报网讯:中商产业研究院数据库显示,截止到2025年12月31日,A股锂电池行业共32家上市公司,总市值达22931.91亿元,11家上...[详细]

2026-01-04 17:56:12
锂电池

2025年中国电池化学品行业A股上市公司市值排行榜(附榜单)

中商情报网讯:中商产业研究院数据库显示,截止到2025年12月31日,A股电池化学品行业共40家上市公司,总市值达8866.04亿元,3家...[详细]

2026-01-04 17:49:31
电池化学品

2025年中国乘用车行业A股上市公司市值排行榜(附榜单)

中商情报网讯:中商产业研究院数据库显示,截止到2025年12月31日,A股乘用车行业共10家上市公司,总市值达17950.90亿元。5家上市...[详细]

2026-01-04 17:35:57
乘用车

热门排行

更多
2025年中国汽车芯片行业市场前景预测研究报告(简版) 2025中国分立器件行业上市公司全方位对比分析(企业分布、经营情况、业务布局等) 中国汽车产业“五极争霸”:东北老牌基地VS珠三角智造集群 谁执新能源牛耳? 珠三角引领、长三角技术驱动、京津冀标准主导——中国低空经济产业区域发展全景解析 深度分析:政策推动氢能产业发展 氢能应用前景广阔 2024中国制造业民营企业500强排行榜(附榜单) 2024年上半年兰州市上市公司营业收入排行榜(附榜单) 2024年上半年滁州市上市公司营业收入排行榜(附榜单) 【聚焦风口】固态电池赛道火热 产业化进程加速

最新信息

更多
2025年12月中国磷酸铁锂动力电池企业装车量排行榜TOP10(附榜单) 2025年12月中国三元动力电池企业装车量排行榜TOP10(附榜单) 2025年1-12月中国动力电池企业装车量排行榜TOP10(附榜单) 2025年12月中国动力电池企业装车量排行榜TOP10(附榜单) 2025年中国公共充电桩运营量前十运营商排行榜 (附榜单) 2025年中国燃油摩托车销量前十企业(集团)排行榜(附榜单) 2025年中国电动摩托车销量前十企业(集团)排行榜(附榜单) 2025年中国摩托车出口量前十企业排行榜(附榜单) 2025年中国汽车销量前十企业(集团)排行榜(附榜单)

中商情报网

更多
2026年2月7日河南省黄瓜批发价格行情 2026年2月7日河南省西红柿批发价格行情 2026年2月7日河南省生姜批发价格行情 2026年2月7日河南省蒜头批发价格行情 2026年2月7日河南省洋葱批发价格行情 2026年2月7日河南省土豆批发价格行情 2026年2月7日河南省白萝卜批发价格行情 2026年2月7日河南省大白菜批发价格行情 2026年2月7日河南省生菜批发价格行情
排行榜-列表页
中商产业研究院| 招商通| 知识库| 数据库| 特色服务

地址:深圳市福田中心区红荔路1001号银盛大 厦7层(团市委办公大楼)

Copyright 2003-2026 askci Corporation, All Rights Reserved 中商产业研究院 版权所有